

内容概要:最近几年,我国信息安全产业快速发展,市场规模持续增长。我国信息安全市场在2015年达到5675亿元。2021年我国信息安全市场规模达到了1825亿元,同比增长了21.83%。预计2023年我国信息安全产品市场规模达到2294亿元。
关键词:信息安全市场规模、信息安全市场竞争格局、信息安全行业发展前景
一、定义及分类
信息安全指一个国家在国际环境中的信息化发展状态,其受到外部威胁的状态,包括信息化能力、信息化体制、信息产业保护和信息化人才培养等。信息安全涉及政治军事机密、企业商业秘密、青少年上网、个人信息外泄等。
信息安全行业分为安全硬件、安全软件及安全服务,其中安全硬件可分为防火墙/虚拟专用网络硬件产品、入侵监测与入侵防御硬件产品、统一威胁管理硬件产品、安全内容管理硬件产品;安全软件可分为安全威胁管理软件、安全内容管理软件、安全性与漏洞管理软件、身份管理软件;安全服务可分为鉴别、访问控制、数据保密性、数据完整性等。

二、国内外行业信息安全发展历史
国外信息安全经历了从通信安全扩展到保密、完整、可用性再到体系信息化保障的阶段。信息安全阶段以二十世纪70-80年代《可信计算机评估准则》(TCSEC)为标志。半导体和集成电路技术的飞速发展推动了计算机软、硬件的发展,计算机和网络技术的应用进人了实用化和规模化阶段。信息安全保障时代,其主要标志是《信息保障技术框架》(IATF)。面向业务的安全防护已经从被动走向主动,安全保障理念从风险承受模式走向安全保障模式。

我国信息化经历了四个阶段:起步阶段(20世纪80年代初-90年代初),推进阶段(20世纪90年代初-20世纪90年代末),发展阶段(1999年-2001年),高速发展阶段(2002-2015年)。2015年9月国务院发布《促进大数据发展行动纲要》标志着我国正式进入大数据阶段。早年我国密码学应用主要在军事和国家安全部门。20世纪80年代中期,有些部门注意计算机电磁辐射泄密问题。20世纪90年代的信息安全经历了通信保密、计算机数据保护两个发展阶段。21世纪的信息安全研究发展很快,但不平衡。有些方面达到了世界先进水,有些方面依然存在很大的距离。

相关报告:智研咨询发布的《2023-2029年中国信息安全行业全景调研及竞争格局预测报告》
三、全球信息安全行业分析
近年来,网络威胁持续增长带动全球信息安全市场的快速发展。信息安全产品结构愈加丰富、厂商数量不断增加、市场规模和信息安全投入比例持续增长。2021年全球信息安全市场规模从2015年的789亿美元增长至1391亿美元,预计2023年全球信息安全市场规模将达到1626亿美元,未来几年,全球信息安全市场仍将保持稳定增长态势。

全球信息安全市场主要包括硬件、软件、安全服务三大市场。2021年硬件市场规模占比34.89%,软件市场占比30.42%,安全服务市场占比34.69%。

四、国内信息安全行业发展现状
随着信息安全立法的完善和信息安全意识的强化,信息安全产品的需求程度也逐渐提升,这为我国的信息安全产业持续发展奠定了巨大的市场基础。最近几年,我国信息安全产业快速发展,市场规模持续增长。我国信息安全市场在2015年达到5675亿元。2021年我国信息安全市场规模达到了1825亿元,同比增长了21.83%。预计2023年我国信息安全产品市场规模达到2294亿元。

信息安全行业的特点是“产品(硬件+软件)+服务+体制”共同作用,以行业技术为背景,由国家政策牵引、其他自组织和监管部门协调下促进行业的健康发展,服务于各传统行业中。预计2023年我国信息安全产品市场规模中,硬件产品市场规模1039.8亿元,占40.95%;软件产品规模920.1亿元,占42.67%;服务市场规模334.1亿元,占16.39%。

目前,信息安全行业市场主要以政府机构以及军工、运营商、金融、能源和互联网等领域的企业级用户为主。2021年我国信息安全行业政府领域占21.70%;通信领域占18.90%;金融领域占18.10%;教育领域占8.10%;能源领域占5.50%;交通领域占4.40%;物流领域占3.30%;军工领域占3.30%。

五、产业链
1、产业链结构
网络信息安全产业链上游主要是网络信息技术软硬件产品和信息技术服务供应商;中游分为网络安全产品和服务;下游应用于政府、能源、金融、通信、交通、教育、卫生、国防等领域。

2、上游-网络安全软件
信息安全软件是网络安全主要产品之一,占信息安全40%多的市场份额,近几年我国信息安全软件市场规模增长显著,2021年我国信息安全软件市场规模从2015年的241.0亿元增长至713.3亿元,预计2023年有望达到920.1亿元。

3、下游-金融
众所周知,安全可靠是金融机构的生命线,是金融机构开展业务最重要的前提。经过多年的发展,我国金融行业规模不断扩大、结构逐步优化,各类金融机构也逐渐完善,金融服务水平不断提升,科技创新愈加活跃,实体经济获得了更多的金融支持和服务。2016-2022年中国金融机构人民币信贷收支均保持一致增长,2021年中国金融机构人民币信贷收支均为283.13万亿元,较2020年增长25.66万亿元,增幅为10.0%。

在经济的全球化环境影响下,我国的金融业务也逐步迈向了国际化,我国的金融市场也不断开始与外资金融机构展开竞争。虽然金融机构的数据量激增,数字化转型提出了更多、更高的要求,但是就目前而言,很多金融机构的数据安全保护体系建设得还不够完善。加上大量的金融业务或者技术人员依旧未能建立起按照数据安全合规流程来处理业务的习惯,导致金融业内部安全合规问题时有发生。
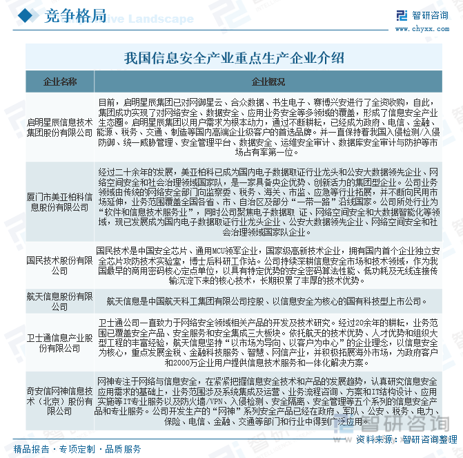
六、市场竞争格局
信息技术发展日新月异,移动互联、云计算,企业迁移至IPV6等新问题不断涌现使得信息安全面临全新的考验。
随着我国网络与信息安全工作的重要性不断提升,信息安全产业发展成为近年来政策扶持的重要领域。信息安全市场竞争加剧加速行业整合,具有核心关键技术、产品和较强服务能力支撑的信息安全骨干企业,以及具有较强集成能力的系统集成商、平台服务商等大型信息技术服务企业,都将继续利用自身的优势地位加大投融资力度。
目前,我国信息安全产业发展到了一定的规模,行业内拥有多家重点上市公司,不乏众多销售收入过亿甚至数十亿的企业。

启明星辰的积极防御技术研究院是国内最早成立的安全技术研究队伍之一。启明星辰VenusEye威胁情报中心,以“数据驱动运营,情报赋能安全”为理念,以威胁情报生产技术、威胁情报数据知识、威胁情报运营体系为核心,综合运用人工智能、沙箱集群、同源分析、知识图谱等先进技术,聚焦高价值情报的生产和应用,赋能安全产品和运营服务。面向头部政企客户,推出“情报蓝湖”的理念,融合威胁情报、安全产品、安全平台和运营服务,帮助客户建构具有自身场景特点和行业属性的威胁情报生态。
近年来,启明星辰信息网络安全营业收入呈增长趋势,占总营业收入的比重保持在99%-99.5%之间,2022年启明星辰信息网络安全营业收入为44.11亿元,占总营业收入的的99.41%。

七、行业发展趋势
信息安全是保护重要数字信息不受破坏的过程,也是社会、经济发展的重要依据。;近年来,我国政府把信息安全提升到国家战略高度,积极推动信息安全发展。
我国信息安全产业的发展受信息化建设进程的驱动,是一个不断深入、保持平稳增长的过程。我国传统安全业务增长放缓,新兴安全市场(如,态势感知、智慧城市安全运营等)进入加速期,助推新一轮市场增长。在网络信息系统面对的安全威胁日益复杂、多样化的背景下,未来5-10年,信息安全产业仍将保持持续增长。我国信息安全行业的产业企业将会发生重大变化,重新形成新的行业格局;行业将着力发展更加易用、安全且环保的产品,为用户提供更安全、便捷的产品与服务。

由智研咨询专家团队精心编制的《2023-2029年中国信息安全行业全景调研及竞争格局预测报告》(以下简称《报告》)重磅发布,《报告》旨在从国家经济及产业发展的战略入手,分析信息安全行业未来的市场走向,挖掘信息安全行业的发展潜力,预测信息安全行业的发展前景,助力信息安全行业的高质量发展。

本《报告》从2022年全国信息安全行业发展环境、整体运行态势、运行现状、进出口、竞争格局等角度进行入手,系统、客观的对我国信息安全行业发展运行进行了深度剖析,展望2023年中国信息安全行业发展趋势。《报告》是系统分析2022年度中国信息安全行业发展状况的著作,对于全面了解中国信息安全行业的发展状况、开展与信息安全行业发展相关的学术研究和实践,具有重要的借鉴价值,可供从事信息安全行业相关的政府部门、科研机构、产业企业等相关人员阅读参考。
智研咨询是中国产业咨询领域的信息与情报综合提供商。公司以“用信息驱动产业发展,为企业投资决策赋能”为品牌理念。为企业提供专业的产业咨询服务,主要服务包含精品行研报告、专项定制、月度专题、可研报告、商业计划书、产业规划等。提供周报/月报/季报/年报等定期报告和定制数据,内容涵盖政策监测、企业动态、行业数据、产品价格变化、投融资概览、市场机遇及风险分析等。
(来源于搜狐网)